跳到主要內容區塊
您的瀏覽器不支援javascript,但不影響網頁內容陳述,如開啟JavaScript,可得到視覺與特效的最佳瀏覽。如需要選擇字級大小,請改用鍵盤 "Ctrl" + "加號鍵" 或 "Ctrl" + "減號鍵",如需要回到上一頁可使用瀏覽器提供的 "Alt" + "左方向鍵(←)",列印可使用瀏覽器提供的 (Ctrl + P) 功能。
:::
網站導覽
捐血人專區
醫院網路作業平台
永續專區
facebook
台北捐血中心粉絲團
新竹捐血中心粉絲團
台中捐血中心粉絲團
高雄捐血中心粉絲團
youtube
台灣血液基金會頻道
新竹捐血中心頻道
instagram
台北捐血中心 Instagram
新竹捐血中心 Instagram
台中捐血中心 Instagram
高雄捐血中心 Instagram
若您無法點選選單或子選單的超連結,請點選
網站導覽
新竹捐血中心
關於新竹捐血中心
新竹中心成立
組織架構
關於台灣血液基金會
組織沿革
捐血事業簡史
現任董事長
董事會名單
台灣捐血事業簡介(PDF)
我想辦捐血活動
聯絡我們
最新消息
血液供應&品管
冷凍紅血球庫存
血品品管
血液供應地點及時間
血液供應座談會
志工園地
志工活動花絮
學生志工招募
正式志工招募
哪裡可以捐血
佈告欄
捐贈
捐血人&受血人的故事
下載專區
醫院專區
招標公告
捐血人專區
樂齡捐血醫師訪視時間表
捐血績優表揚
捐血績優表揚實施要點
捐血績優表揚大會芳名錄
113年度照片下載區
高次數捐血人腹部超音波檢查專案
集點紀念品
捐血集點辦法
捐血集點兌換流程
集點紀念品品項
紀念品線上登記兌換
樂齡感恩座談會花絮照
人員招募
全站搜尋
搜尋
樂齡捐血醫師訪視時間表
首頁
佈告欄
捐血人專區
樂齡捐血醫師訪視時間表
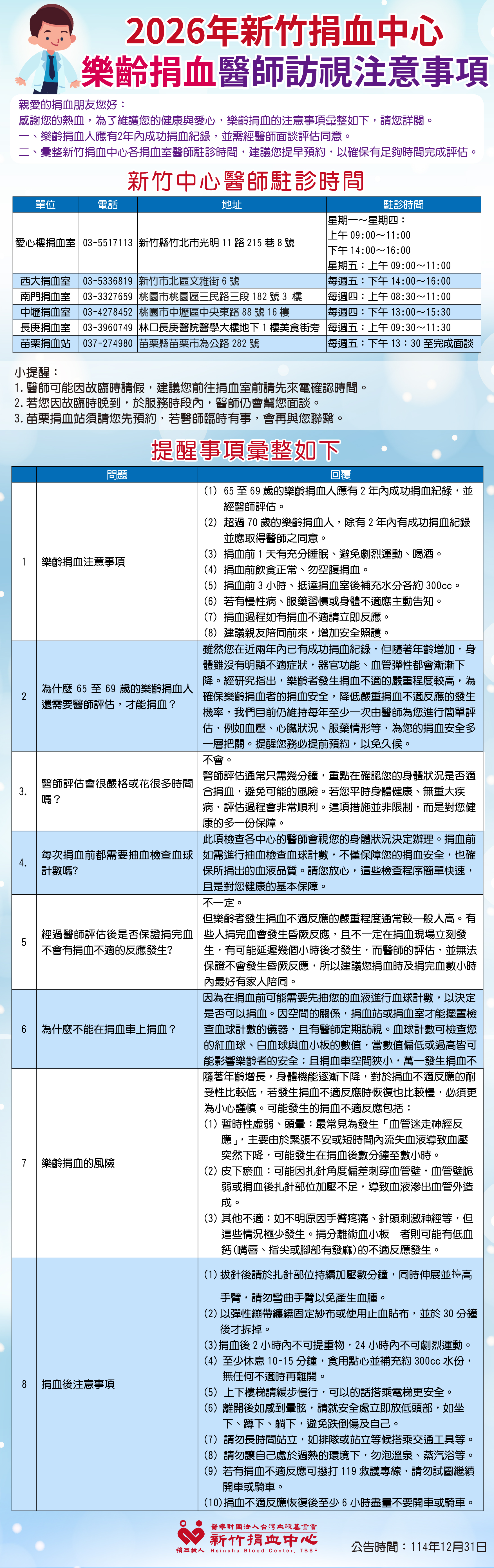
114年樂齡捐血醫師訪視注意事項
跳過此工具列
回上一頁
友善列印
字級:
小字級
中字級
大字級
若您無法使用字級縮放功能,請改用鍵盤 "Ctrl" + "加號鍵" 或 "Ctrl" + "減號鍵",來放大或縮小字級。
分享:
分享到我的Facebook
分享到我的Twitter
分享到Line
當SCRIPT關閉時,請點選以下連結.
Facebook
twitter
Line
:::
114年樂齡捐血醫師訪視注意事項
2025/08/19
更新日期:2025/08/19
瀏覽人次:1366
捐血人&受血人的故事
捐血相關
台灣血液基金會
台北捐血中心
台中捐血中心
高雄捐血中心
PAGE TOP
側欄選單
搜尋
✧新竹捐血中心
✧聯絡我們
關於新竹捐血中心
新竹中心成立
組織架構
關於台灣血液基金會
組織沿革
捐血事業簡史
現任董事長
董事會名單
台灣捐血事業簡介(PDF)
我想辦捐血活動
✧最新消息
✧佈告欄
捐贈
捐血人&受血人的故事
下載專區
醫院專區
招標公告
捐血人專區
樂齡捐血醫師訪視時間表
捐血績優表揚
捐血績優表揚實施要點
捐血績優表揚大會芳名錄
113年度照片下載區
高次數捐血人腹部超音波檢查專案
集點紀念品
捐血集點辦法
捐血集點兌換流程
集點紀念品品項
紀念品線上登記兌換
樂齡感恩座談會花絮照
人員招募
✧血液供應&品管
冷凍紅血球庫存
血品品管
血品細菌檢測彙整報告
血液供應地點及時間
血液供應座談會
✧志工園地
志工活動花絮
學生志工招募
正式志工招募
▍捐血相關 ➤
▍血液基金會 ➤
▍台北捐血中心 ➤
▍台中捐血中心 ➤
▍高雄捐血中心 ➤
網站導覽
捐血人專區
醫院網路作業平台
永續專區
隱私權保護政策
網站安全宣告